网站首页
Home Page
学院概况
Collage profile
标杆院系
Benchmark Department
教育教学
Subject research
科学研究
Researches
学生工作
Student work
交流合作
Cooperation
产业学院
Industrial College
就创工作
Employment & startup
返回学校
Back
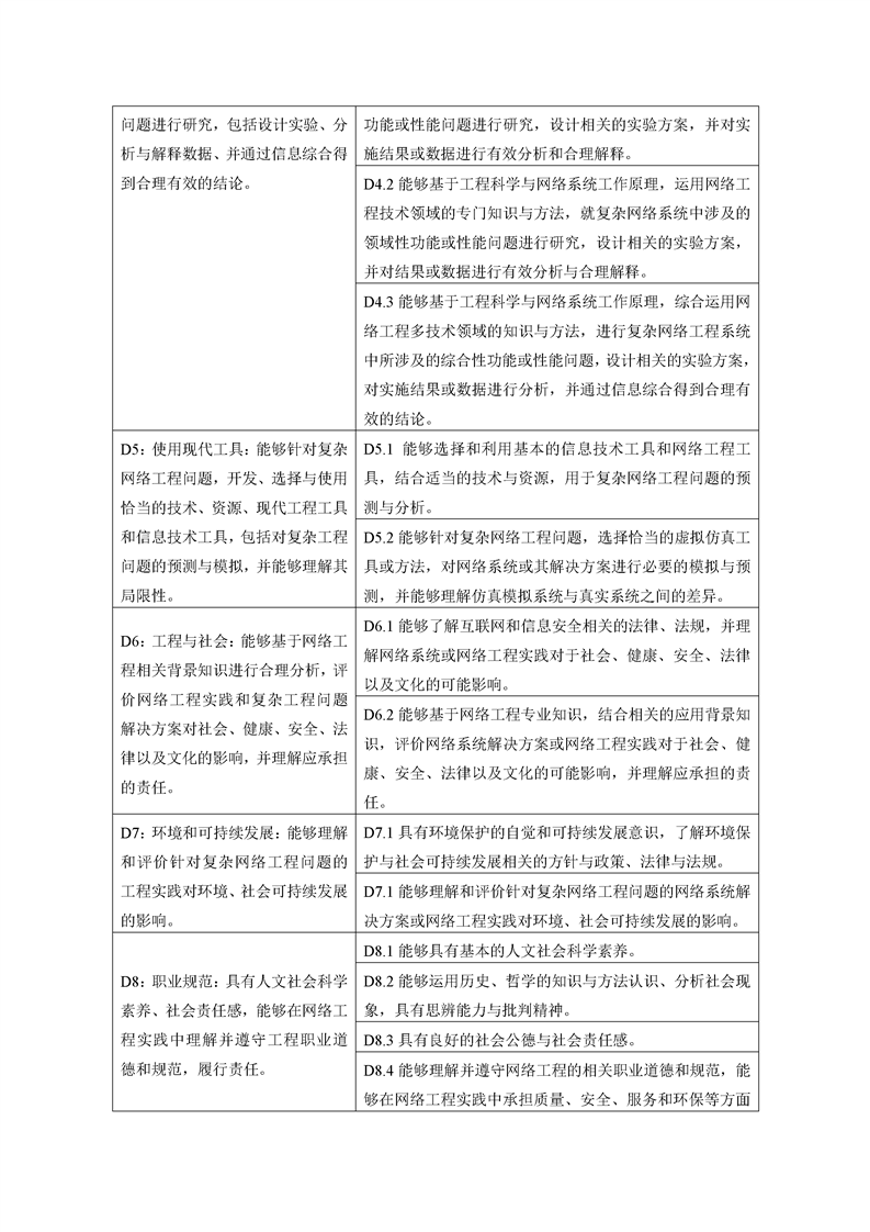
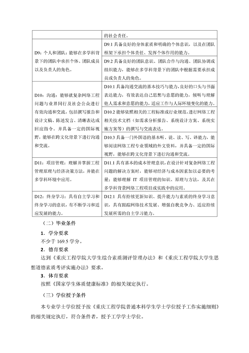
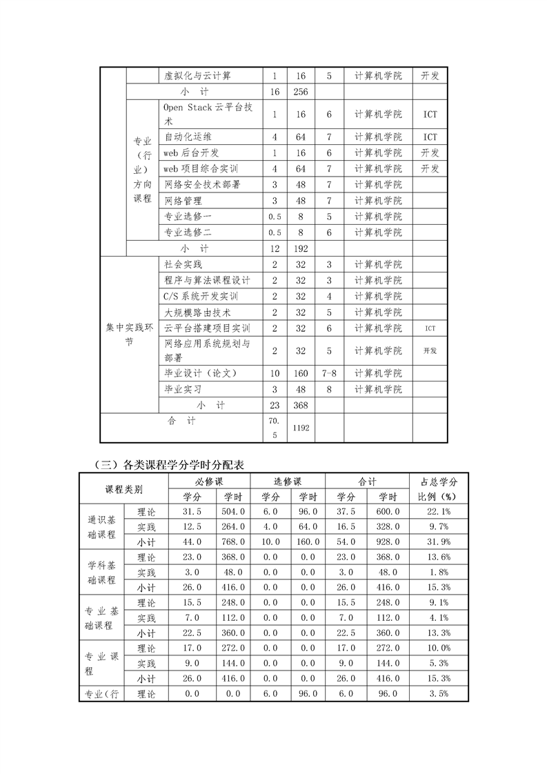
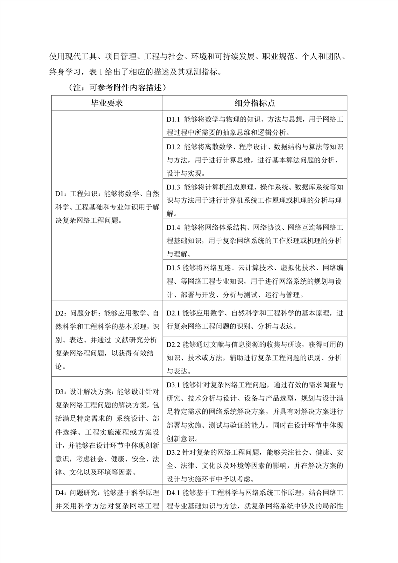
2019版本科专业人才培养方案-网络工程
2020/12/14 来源: 本站
【浏览量:】 【
打印此文
】
0
责任编辑: 计算机学院管理员
相关链接
友情链接:
软件学院
|
电子信息学院
|
数字艺术学院
|
智慧城市建设学院
|
数字经济与管理学院
|
通识学院
南泉校区:重庆市巴南区南泉街道白鹤林16号招生
双桥校区:重庆市双桥经济技术开发区通桥街道西湖大道76号
咨询热线:023-62846626 023- 62846636
官方微信
扫一扫
Copyright 重庆工程学院 版权所有 渝ICP备09014106
技术支持:
讯迈 科技