财务处
机构设置
通知公告
服务指南
规章制度
下载中心
理财服务
返回首页
规章制度
法律法规
管理制度
当前位置:
首页
>
规章制度
>
管理制度
> 正文
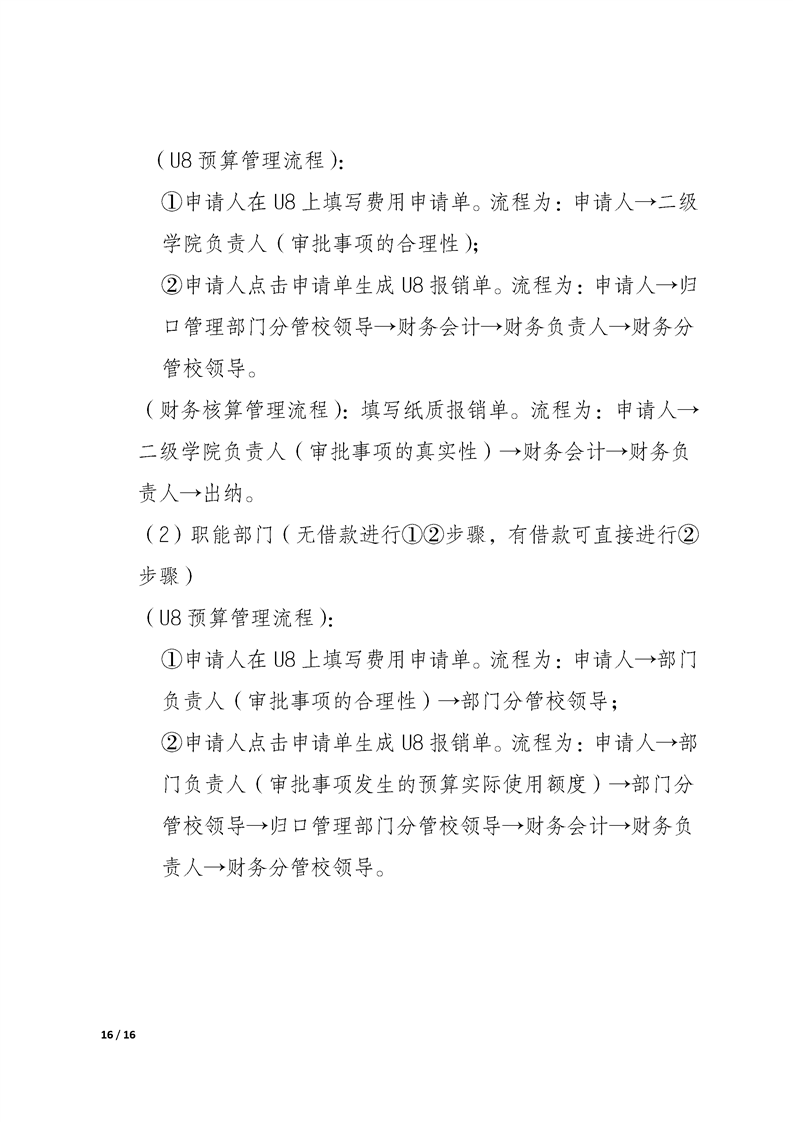
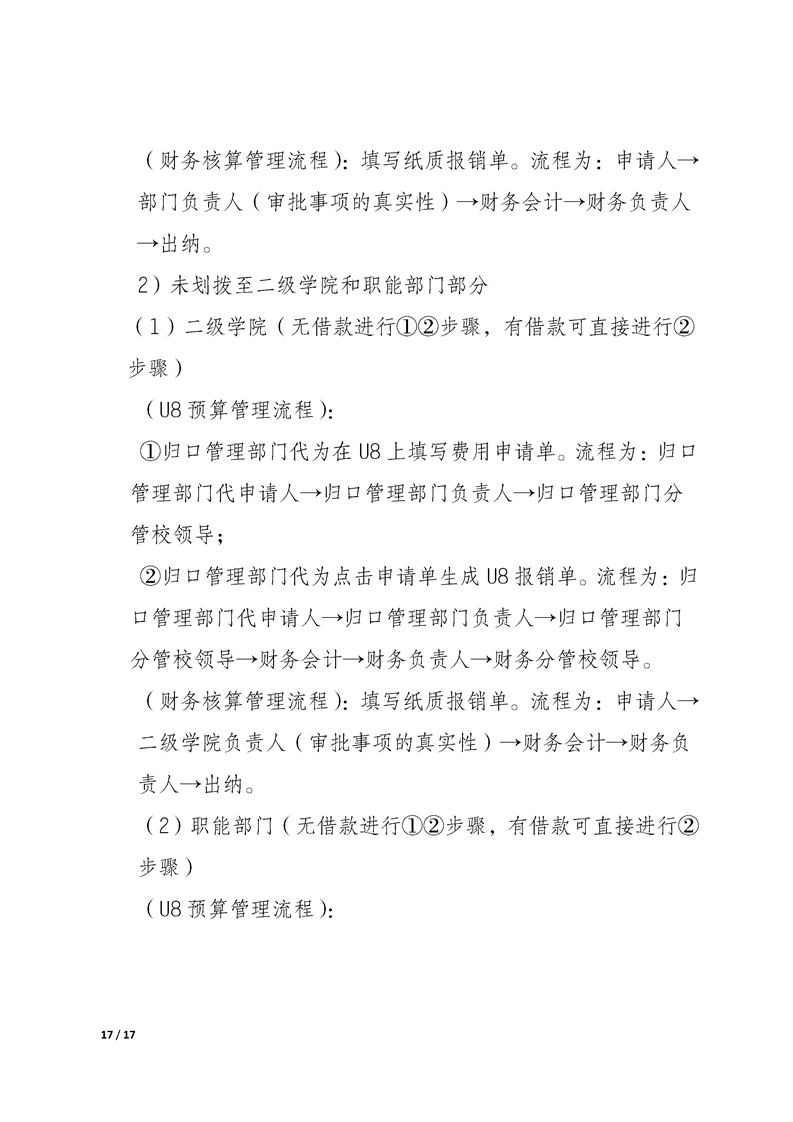
重庆工程学院费用管理办法
重庆工程学院费用管理办法
来源:本站 发布日期:2019/5/21
【
加入收藏
】【
打印此文
】【
关闭窗口
】【
返回顶部
】
南泉校区
地址:中国.重庆.南温泉
电话:023-62846626
传真:023-62846626
双桥校区
地址:重庆双桥经济技术
开发区龙水湖畔
电话:023-62846626
传真:023-62846626
Copyright 重庆工程学院 版权所有 渝ICP备09014106 招生咨询热线:023-62846626 023-62846636 技术支持:
讯迈科技