(文/软件学院 潘俊宇)软件学院红心支教团联合重庆市巴南区百节小学参与重庆市巴南区中小学科技节活动,喜获一个二等奖、四个三等奖。
本届支教团由软件学院郭森、潘俊宇、曾心雨等九名学生组成。支教团以“潜心专研,寓教于乐”为教学理念,与百节小学科技教师紧密配合,聚焦青少年科技素养培育,共同打造了三门趣味与实用性兼具的特色课程,深受孩子们的喜爱。在Scratch编程课堂上,孩子们逐步学会设计动画、编写小游戏,冰冷的代码成为他们表达创意的生动语言,逻辑思维与创新意识在实践中悄然生长;电子板报设计课程里,孩子们学习版面布局、色彩搭配与图文处理,将校园生活、环保理念等内容转化为精美的电子作品,在方寸屏幕间展现观察世界的独特视角;桥梁设计搭建课程中,孩子们分组协作,从理解结构原理到动手搭建模型,在争论与协作中锤炼团队精神,在实践与探索中领悟工程之美。支教团通过编程、电子板报、桥梁搭建三门特色课程,为百节小学的孩子们搭建起探索科技、追逐梦想的桥梁,更在科技节中斩获佳绩,用实际行动诠释了支教的责任与担当。百节小学全程提供教学支持与保障,为课程顺利开展筑牢基础。

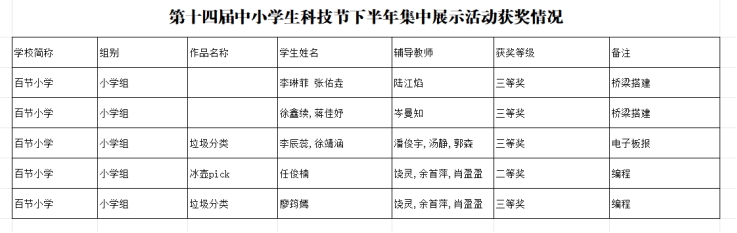
课程成果在重庆市巴南区第十四届中小学科技节中得到充分展现。孩子们带着课堂所学勇敢登台,凭借扎实的技能与创新的思路脱颖而出:任俊楠同学的编程作品《冰壶pick》荣获二等奖,李琳菲、张佑垚等同学的桥梁搭建作品及李辰蕊、廖筠嫣等同学的电子板报、编程作品斩获四项三等奖,用荣誉见证了支教路上的共同成长。

此次科技节是软件学院与百节小学自2021年开展合作以来首次参与的区级竞赛活动,是百节小学教联体团队深化协作以实际行动践行育人初心的生动实践。红心支教团全体成员将在学院的大力支持下,继续秉持初心,深耕支教事业,不断优化课程设计,推动科技与人文教育深度融合,进一步加强在百节小学的支教工作,让知识的光芒照亮更多孩子的追梦之路。

撰稿:潘俊宇(软件学院) 供图:杨光(百节小学)
一校: 一审:余君富(百节小学)
二校: 二审:王元军(百节小学)
三校: 三审:孟丽娟(软件学院)
