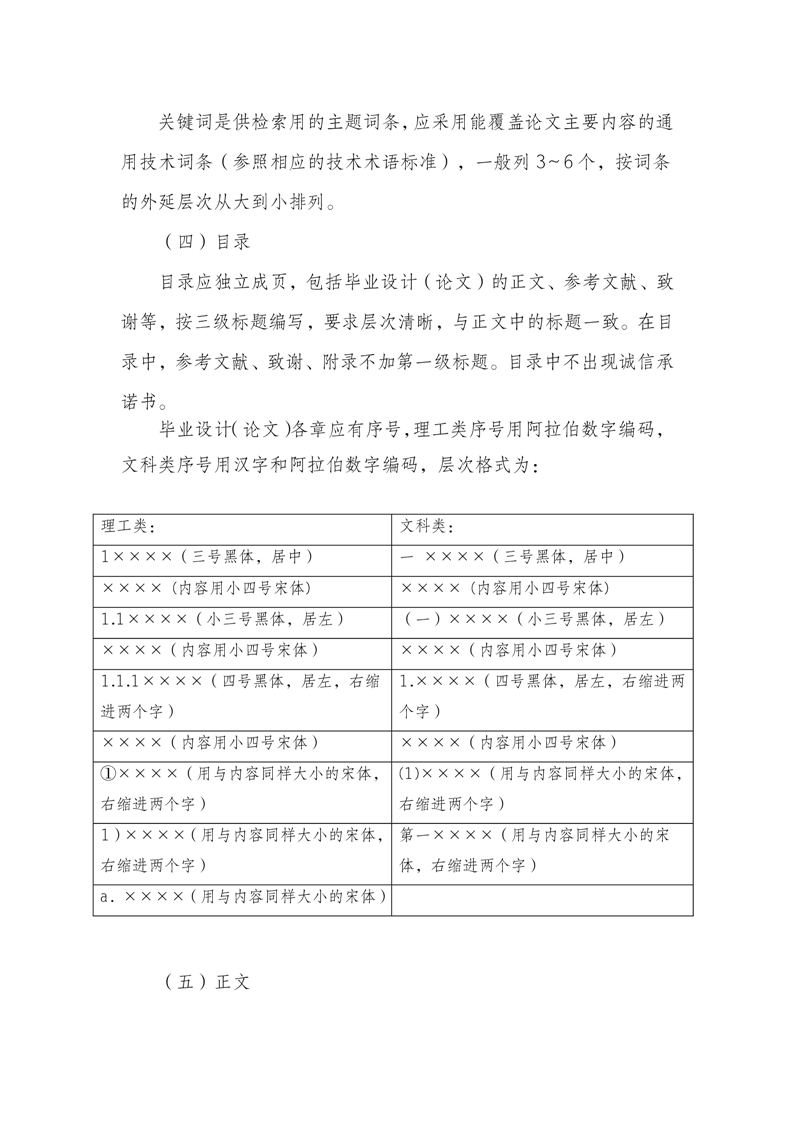
当前位置: 首页 > 成人教育 > 文件下载
重庆工程学院高等学历继续教育毕业设计(论文)写作规范
上一篇:学历继续教育本科毕业生学士学位授予实施细则
下一篇:重庆工程学院高等学历继续教育毕业设计(论文)开题报告模版