重
庆
工
程
学
院
网站首页
学院概况
学校简介
教学环境
成人教育
成教动态
专业介绍
政策法规
文件下载
成教学习平台
自考二学历
主考院校
招生计划
毕业生展示
国家开放大学
培训中心
社会服务
社会考试承接
场地租赁
党建及工会工作
菜单按钮条纹
菜单按钮条纹
菜单按钮条纹
当前位置:
首页
>
通知公告
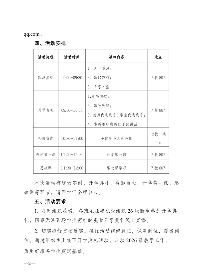
关于成人教育2026级新生开学典礼的通知
发布时间:2026/3/10
发布者:培训与继续教育学院
访问次数:
上一篇:
关于成人教育 2026 春季学期学习的通知
下一篇:
关于做好2026级成人教育新生艺术类专业加试工作的通知