新高考真的来了!浙江、上海的全部高中生,北京、天津、山东、海南的高一学生,其他大多数省份9月后进入高中的学生,都将受到影响!这里有几点重要信息,高中生和家长必须提前知道!
我什么时候参加新高考?

(注意:新高考实施时间是指高考的时间)
3+【6选3】是怎么回事?
在新高考改革中,打破文理分科的“3+【6选3】”模式格外吸引眼球。那么什么是“3+【6选3】”呢?
“3”代表语文、数学、外语3门高考核心科目,而“6选3”则是由学生从6门可选科目中选择的3门科目。
相较于以往“3+X”的考试形式,“3+【6选3】”形式打破了文理科的壁垒,可以说真正意义上实现了从“享用”文综、理综“套餐”,到3科自主搭配“自助餐”的转变,这样的改革,具体带来了如下的变化:
▲一是在录取模式上
由原来“依据高考统考科目成绩”改为“两依据、一参考”,即依据3门统考科目和3门选考科目成绩,再参考学生综合素质评价结果(包括学生思想品德、学业水平、身心健康、艺术素养、社会实践等5个方面)。
▲二是在考试科目上
取消文理分科,由原来的语文、数学、外语、文(理)科综合科目改为语文、数学、外语3门统考科目和3门选考科目。语数外各科满分仍为150分。
▲三是在考试时间上
由原来的6月一次进行所有科目统一考试改为分两次进行:选考科目在高三第二学期高考前,统考科目仍在6月。
▲四是在外语考试上
由原来的学生外语科目只能考一次改为学生可以参加两次考试机会,取最好成绩计入高考总成绩。
▲五是在计分方式上
考试总成绩由原来的各科成绩直接累加改为语文、数学、外语3门统一高考成绩加上3门选考科目按等级折算的相应分数。改革后,考生总成绩由语数外3个科目(必考科目)成绩和高中学业水平考试3个科目(选考科目)成绩组成。3个选考科目由考生根据本人兴趣特长和拟报考学校及专业要求,从思想政治、历史、地理、物理、化学、生物等普通高中学业水平考试科目中选择,成绩按等级赋分。
大学专业该如何选?

由于选考已不分文理科,招生录取也不再有文理之分,而是分为普通类(分提前录取和平行录取)、艺术类、体育类几个大类。其中,普通类也不再分一、二、三批次,而是根据实际参加考试的人数和考生高考总分,分成三段来填报志愿和录取。三段比例为实考人数的20%、60%(累计)、90%(累计)。
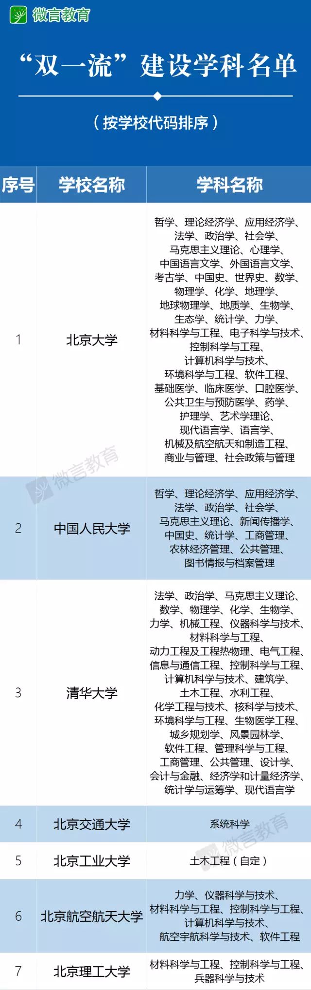
现在,各种各样的大学、专业排行榜令人眼花缭乱,其实,“双一流”名单发布后,无论是大学招办还是考试招生机构,他们认可并推荐给考生的排行榜现在只有一个——国家发布的一流学科建设高校名单!这份学科名单,是目前官方公布的最新大学和专业实力榜单。
小编为大家整理出了这份高校及学科名单,大家可以收藏起来,和自己的成绩及想要报考的志愿相结合,查看报考目标院校和专业。







大学规划从高一就开始了?
高一上:适应高中生活,探索自身特点
高一下:夯实科目基础,认知专业大类
高二上:学好各科科目,进行背景提升
高二下:顺利完成学考,认知细分专业
高三上:探索自主招生,备战选考科目
高三下:冲刺高考考试,学习志愿填报

高考改革在9月正式推动后,把人生选择前置,让学生从高二、甚至高一就开始考虑毕业后的方向。因此,如何最大限度地利用这三年时间做好生涯规划,成为更好的自己,为最终的选择做好准备,便显得比以往更为重要。
新高考既然把原来高三才面临的选专业问题前置到了高一,那么选科对高中生而言,无疑是一场博弈,是选择自己擅长的科目还是便于填志愿的科目?究其本质,我们得先了解自己,了解自己的兴趣所在,了解自己最擅长的是什么。未来要读什么专业,与选科关系紧密!
选科,请再三思考
“3+(6选3)”的模式,也就是除了语数外三科,学生们还要根据自己的特长、偏好等分别从物理、化学、生物、政治、历史、地理6门科目中选出3门作为选考科目,于是产生了20种“风格各异”的选考方式。

从2017年第一批新高考试点地区浙江、上海来看,物理因为难度高,被很多学生打进“冷宫”,结果去年高考更容易被重点大学好专业录取的恰巧是那些选了物理并发挥不错的考生。可见,选科与高考填报大学、专业有紧密的联系,因此,各个学科对应能选哪些专业,我们都应提前做了解,以下再给大家一些参考!

物理学与信息技术、新材料技术、新能源技术、航空航天技术、生物技术等有重要作用,想在未来从事上述相关行业,就必须学好物理。

化学已成为生命科学、材料科学、环境科学、能源科学、信息科学等领域的重要基础。

生物科学是自然科学中的基础学科之一,是研究生物现象和生命活动规律的一门科学。它是农、林、牧、副、渔、医药卫生、环境保护及其他有关应用科学的基础。

思想政治与教育学、文学经管等方面的专业有很大的关联!

历史必修课学习,使学生学会从不同角度认识历史发展中全局与局部、历史与现实、中国与世界的内在联系;培养学生从不同视角发现、分析和解决问题的能力,提高人文素养,形成正确的世界观、人生观和价值观。
通过选修课的学习,让学生更好地发现自己的兴趣,从而学会学习、学会独立、学会生存。

地理学是研究地理环境以及人类活动地理环境相互关系的科学。地理学在现代科学体系中占有重要地位,在解决当代人口、资源、环境和发展等问题中具有重要作用。
不推荐的学科组合
历史+政治+地理
不推荐理由:专业选择严重受限
传统的三门纯文科组合。这个组合的最大缺点就是专业选择严重受限!因为不少高校专业和学院的要求是必须要搭一门理科,所以一门理科都不搭的纯文科组合在专业上就受到很大限制。
物理+化学+历史
不推荐理由:竞争太激烈
物理+化学+历史是一种偏理科的选择,是很多学生愿意选的组合,但也是所有20种选择里难度最大的一种组合。为什么这3门组合选的人最多?因为物理,化学有中考基础,初高中学习是一致贯通的;而历史比之政治更方便记忆和发挥。也正因为如此,很多高中这三门课的师资力量也都是比较强的。正因为选的人多,无论对于名校生还是对于一般生而言,选这套组合都极有可能因为碰到太多强手而造成翻船的情况。
这是因为高中学业水平考试选考成绩不是用的原始分数,而是根据考生成绩在整个考生群体中的排位换算的等级分。选考的人多,拿高等级分的可能性就越小!换言之,在这3个科目上也是最容易遇到强手的,那么同时报考这3个科目,就算是再强的学生,要全拿A,甚至拿2A1B,都有点危险!而很多知名大学明确要求3科必须A!

地理+生物+政治
不推荐理由:大学难以衔接
这个组合其实就是把上面那组反过来,也是原来高考文理综三门里比较冷门的科目,属于两文一理组合。这个组合有个很大的问题,就是和大学课程很难衔接上,除了一些生物相关类专业外,大学许多理工科专业都需要一定的物理、化学知识,文科类专业都需要一定的历史知识,因为“文史哲不分家”嘛。
此外,由于这三门课比较冷门,好老师几乎都集中在高中名校里,一般高中师资都比较一般。因此特别容易撞上名校生,进而形成激烈的竞争。